(给ImportNew加星标,提高Java技能)
转自:博客园 作者:菜鸟小于
cnblogs.com/Young111/p/11519952.html?utm_source=gold_browser_extension
1:HashMap 的数据结构?
A:哈希表结构(链表散列:数组+链表)实现,结合数组和链表的优点。当链表长度超过 8 时,链表转换为红黑树。
transient Node<K,V>\[\] table;
2:HashMap 的工作原理?
HashMap 底层是 hash 数组和单向链表实现,数组中的每个元素都是链表,由 Node 内部类(实现 Map.Entry
接口)实现,HashMap 通过 put & get 方法存储和获取。
存储对象时,将 K/V 键值传给 put() 方法:
①、调用 hash(K) 方法计算 K 的 hash 值,然后结合数组长度,计算得数组下标;
②、
调整数组大小(当容器中的元素个数大于 capacity * loadfactor 时,容器会进行扩容resize 为 2n);
③、
i.如果 K 的 hash 值在 HashMap 中不存在,则执行插入,若存在,则发生碰撞;
ii.如果 K 的 hash 值在 HashMap 中存在,且它们两者 equals 返回 true,则更新键值对;
iii. 如果 K 的 hash 值在 HashMap 中存在,且它们两者 equals 返回 false,则插入链表的尾部(尾插法)或者红黑树中(树的添加方式)。
(JDK 1.7 之前使用头插法、JDK 1.8 使用尾插法)(注意:当碰撞导致链表大于 TREEIFY_THRESHOLD = 8 时,就把链表转换成红黑树)
获取对象时,将 K 传给 get() 方法:①、调用 hash(K) 方法(计算 K 的 hash 值)从而获取该键值所在链表的数组下标;②、顺序遍历链表,equals()方法查找相同 Node 链表中 K 值对应的 V 值。
hashCode 是定位的,存储位置;equals是定性的,比较两者是否相等。
3.当两个对象的 hashCode 相同会发生什么?
4.你知道 hash 的实现吗?为什么要这样实现?
JDK 1.8 中,是通过 hashCode() 的高 16 位异或低 16 位实现的:(h = k.hashCode()) ^ (h >>> 16),主要是从速度,功效和质量来考虑的,减少系统的开销,也不会造成因为高位没有参与下标的计算,从而引起的碰撞。
5.为什么要用异或运算符?
保证了对象的 hashCode 的 32 位值只要有一位发生改变,整个 hash() 返回值就会改变。尽可能的减少碰撞。
6.HashMap 的 table 的容量如何确定?loadFactor 是什么?该容量如何变化?这种变化会带来什么问题?
④、如果数据很大的情况下,扩展时将会带来性能的损失,在性能要求很高的地方,这种损失很可能很致命。
7.HashMap中put方法的过程?
答:“调用哈希函数获取Key对应的hash值,再计算其数组下标;
如果没有出现哈希冲突,则直接放入数组;如果出现哈希冲突,则以链表的方式放在链表后面;
如果链表长度超过阀值( TREEIFY THRESHOLD==8),就把链表转成红黑树,链表长度低于6,就把红黑树转回链表;
如果结点的key已经存在,则替换其value即可;
如果集合中的键值对大于12,调用resize方法进行数组扩容。”
8.数组扩容的过程?
创建一个新的数组,其容量为旧数组的两倍,并重新计算旧数组中结点的存储位置。结点在新数组中的位置只有两种,原下标位置或原下标+旧数组的大小。
9.拉链法导致的链表过深问题为什么不用二叉查找树代替,而选择红黑树?为什么不一直使用红黑树?
10.说说你对红黑树的见解?
-
-
-
如果节点是红色的,则它的子节点必须是黑色的(反之不一定)
-
-
从根节点到叶节点或空子节点的每条路径,必须包含相同数目的黑色节点(即相同的黑色高度)
11.jdk8中对HashMap做了哪些改变?
在java 1.8中,如果链表的长度超过了8,那么链表将转换为红黑树。(桶的数量必须大于64,小于64的时候只会扩容)
发生hash碰撞时,java 1.7 会在链表的头部插入,而java 1.8会在链表的尾部插入
在java 1.8中,Entry被Node替代(换了一个马甲。
12.HashMap,LinkedHashMap,TreeMap 有什么区别?
HashMap 参考其他问题;关注微信公众号:互联网架构师,在后台回复:2T,可以获取架构师资源干货。
LinkedHashMap 保存了记录的插入顺序,在用 Iterator 遍历时,先取到的记录肯定是先插入的;遍历比 HashMap 慢;
TreeMap 实现 SortMap 接口,能够把它保存的记录根据键排序(默认按键值升序排序,也可以指定排序的比较器)
13.HashMap & TreeMap & LinkedHashMap 使用场景?
HashMap:在 Map 中插入、删除和定位元素时;
TreeMap:在需要按自然顺序或自定义顺序遍历键的情况下;
LinkedHashMap:在需要输出的顺序和输入的顺序相同的情况下。
14.HashMap 和 HashTable 有什么区别?
①、HashMap 是线程不安全的,HashTable 是线程安全的;
②、由于线程安全,所以 HashTable 的效率比不上 HashMap;
③、HashMap最多只允许一条记录的键为null,允许多条记录的值为null,而 HashTable不允许;
④、HashMap 默认初始化数组的大小为16,HashTable 为 11,前者扩容时,扩大两倍,后者扩大两倍+1;
⑤、HashMap 需要重新计算 hash 值,而 HashTable 直接使用对象的 hashCode
15.Java 中的另一个线程安全的与 HashMap 极其类似的类是什么?同样是线程安全,它与 HashTable 在线程同步上有什么不同?
ConcurrentHashMap 类(是 Java并发包 java.util.concurrent 中提供的一个线程安全且高效的 HashMap 实现)。
HashTable 是使用 synchronize 关键字加锁的原理(就是对对象加锁);
而针对 ConcurrentHashMap,在 JDK 1.7 中采用 分段锁的方式;JDK 1.8 中直接采用了CAS(无锁算法)+ synchronized。
16.HashMap & ConcurrentHashMap 的区别?
除了加锁,原理上无太大区别。另外,HashMap 的键值对允许有null,但是ConCurrentHashMap 都不允许。
17.为什么 ConcurrentHashMap 比 HashTable 效率要高?
HashTable 使用一把锁(锁住整个链表结构)处理并发问题,多个线程竞争一把锁,容易阻塞;
-
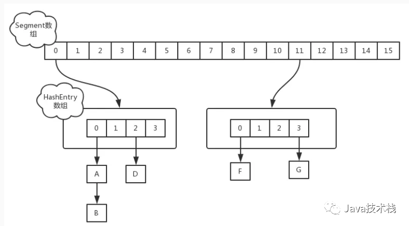
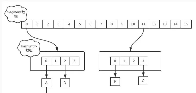
JDK 1.7 中使用分段锁(ReentrantLock + Segment + HashEntry),相当于把一个 HashMap 分成多个段,每段分配一把锁,这样支持多线程访问。锁粒度:基于 Segment,包含多个 HashEntry。
-
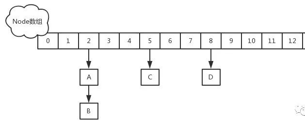
JDK 1.8 中使用 CAS + synchronized + Node + 红黑树。锁粒度:Node(首结
点)(实现 Map.Entry
)。锁粒度降低了。
18.针对 ConcurrentHashMap 锁机制具体分析(JDK 1.7 VS JDK 1.8)
JDK 1.7 中,采用分段锁的机制,实现并发的更新操作,底层采用数组+链表的存储结构,包括两个核心静态内部类 Segment 和 HashEntry。
①、Segment 继承 ReentrantLock(重入锁) 用来充当锁的角色,每个 Segment 对象守护每个散列映射表的若干个桶;
②
、HashEntry 用来封装映射表的键-值对;
③、每个桶是由若干个 HashEntry 对象链接起来的链表
JDK 1.8 中,采用Node + CAS + Synchronized来保证并发安全。取消类 Segment,直接用 table 数组存储键值对;当 HashEntry 对象组成的链表长度超过 TREEIFY_THRESHOLD 时,链表转换为红黑树,提升性能。底层变更为数组 + 链表 + 红黑树。
19.ConcurrentHashMap 在 JDK 1.8 中,为什么要使用内置锁 synchronized 来代替重入锁 ReentrantLock?
②、JVM 开发团队没有放弃 synchronized,而且基于 JVM 的 synchronized 优化空间更大,更加自然。
③、在大量的数据操作下,对于 JVM 的内存压力,基于 API 的 ReentrantLock 会开销更多的内存。
20.ConcurrentHashMap 简单介绍?
private transient volatile int sizeCtl;
当为负数时,-1 表示正在初始化,-N 表示 N - 1 个线程正在进行扩容;
当为其他正数时,表示初始化或者下一次进行扩容的大小。
Node 是存储结构的基本单元,继承 HashMap 中的 Entry,用于存储数据;
TreeNode 继承 Node,但是数据结构换成了二叉树结构,是红黑树的存储结构,用于红黑树中存储数据;
TreeBin 是封装 TreeNode 的容器,提供转换红黑树的一些条件和锁的控制。
如果没有初始化,就调用 initTable() 方法来进行初始化;
如果没有 hash 冲突就直接 CAS 无锁插入;
如果存在 hash 冲突,就加锁来保证线程安全,两种情况:一种是链表形式就直接遍历
如果该链表的数量大于阀值 8,就要先转换成红黑树的结构,break 再一次进入循环
如果添加成功就调用 addCount() 方法统计 size,并且检查是否需要扩容。
④、扩容方法 transfer():默认容量为 16,扩容时,容量变为原来的两倍。
helpTransfer():调用多个工作线程一起帮助进行扩容,这样的效率就会更高。
计算 hash 值,定位到该 table 索引位置,如果是首结点符合就返回;
如果遇到扩容时,会调用标记正在扩容结点 ForwardingNode.find()方法,查找该结点,匹配就返回;
以上都不符合的话,就往下遍历结点,匹配就返回,否则最后就返回 null。
21.ConcurrentHashMap 的并发度是什么?
程序运行时能够同时更新 ConccurentHashMap 且不产生锁竞争的最大线程数。默认为 16,且可以在构造函数中设置。
当用户设置并发度时,ConcurrentHashMap 会使用大于等于该值的最小2幂指数作为实际并发度(假如用户设置并发度为17,实际并发度则为32)
看完本文有收获?请转发分享给更多人
关注「ImportNew」,提升Java技能

好文章,我在看❤️